Service

Service


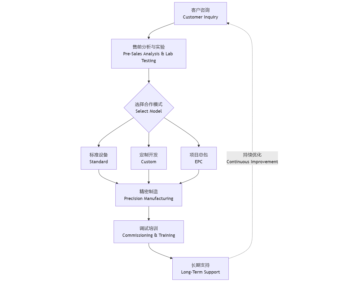
Service Model
Expert Equipment, End-to-End Support
We provide comprehensive services for high-viscosity mixing, ensuring a worry-free experience from procurement to operation.
Our Core Services
▶Precise Customization: Lab-verified, tailor-made solutions.
▶Reliable Manufacturing: Precision-engineered for lasting stability.
▶Worry-Free Delivery: Commissioning & training for turnkey projects.
▶Long-Term Support: Rapid response for continuous optimization.
Cooperation Models
▶Standard Equipment
▶Custom Development
▶Turnkey Projects (EPC)

Simplifying Mixing
Contact Us for Your Solution →

We will be glad to help you! Please contact us

Company address:
501/502,Building No. 1, Zone B,Luoyang University Science and Technology Park, Luoyang City, Henan Province, China.

Factory address:
No. 18, Fuxing Rd, Luoxin Industry Park, Luoyang City, Henan Province, China

Telephone: +86-379-65195189
Mobile/Wechat/Whatsapp: 13838843223
Email: info@lykzhb.cn / sales@lykzhb.cn

Copyright © 2025 Luoyang Kaizheng environmental protection processing equipment Co., LTD